:ser300:wiki_pessoal_kenny_delmonte_oliveira
Desculpe, mas você não tem privilégios suficientes para enviar arquivos.
monografia_kennyoliveira.pdf (2015/06/21 21:43 6 MB)


Use a seguinte sintaxe para referenciar esse arquivo:
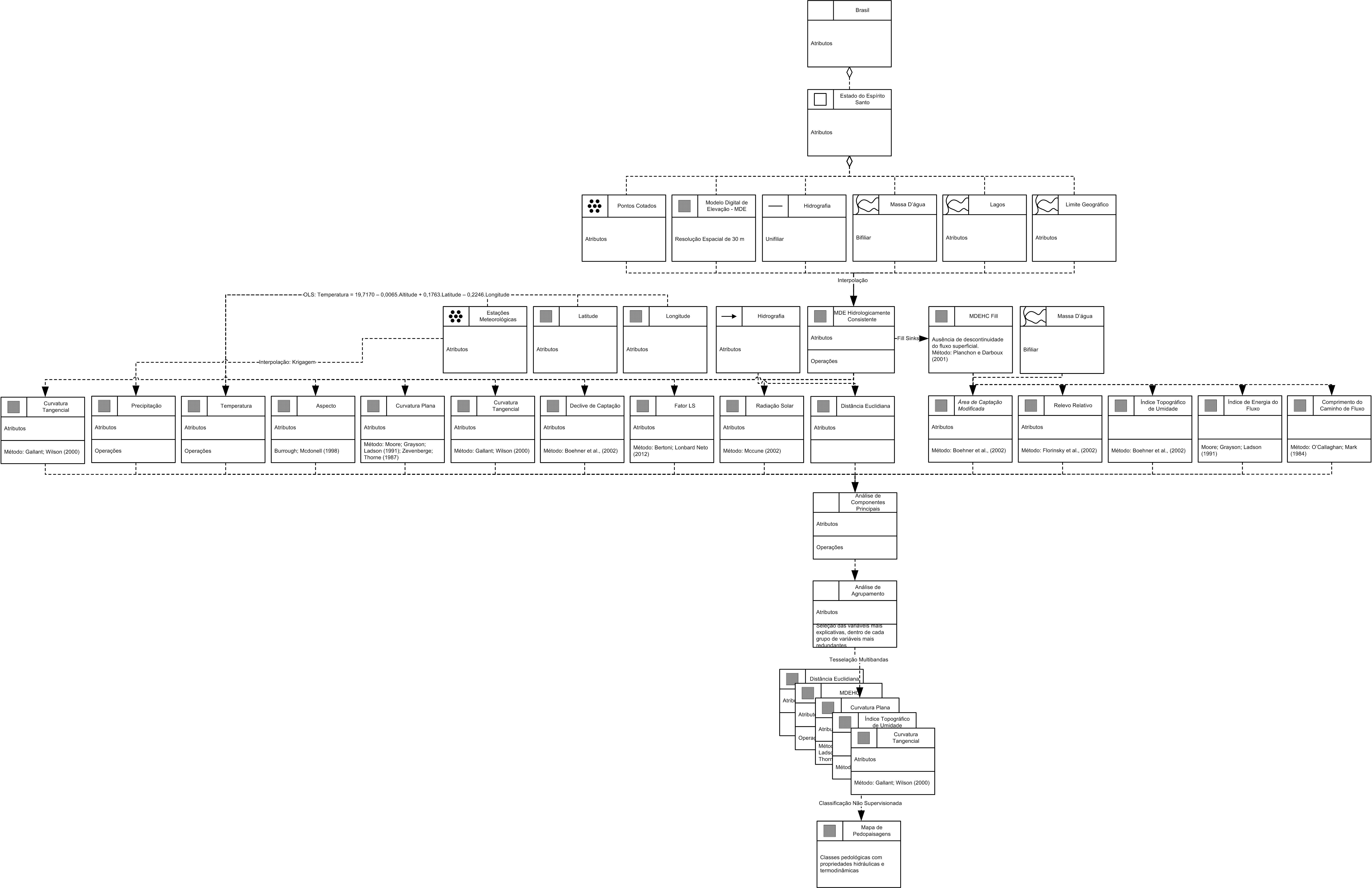
{{:ser300:wiki_pessoal_kenny_delmonte_oliveira:monografia_kennyoliveira.pdf}}omt-g_mapapedopaisagens.jpg (6636×4294 2015/04/29 22:07 1 MB)


Use a seguinte sintaxe para referenciar esse arquivo:
{{:ser300:wiki_pessoal_kenny_delmonte_oliveira:omt-g_mapapedopaisagens.jpg}}propostaintroducaogeoprocessamento_kenny.pdf (2015/04/20 16:09 246.2 KB)


Use a seguinte sintaxe para referenciar esse arquivo:
{{:ser300:wiki_pessoal_kenny_delmonte_oliveira:propostaintroducaogeoprocessamento_kenny.pdf}}